中国信通院:数字化绿色化协同发展白皮书(2022年)
- 时间:2023-02-27
- 来源:远光软件

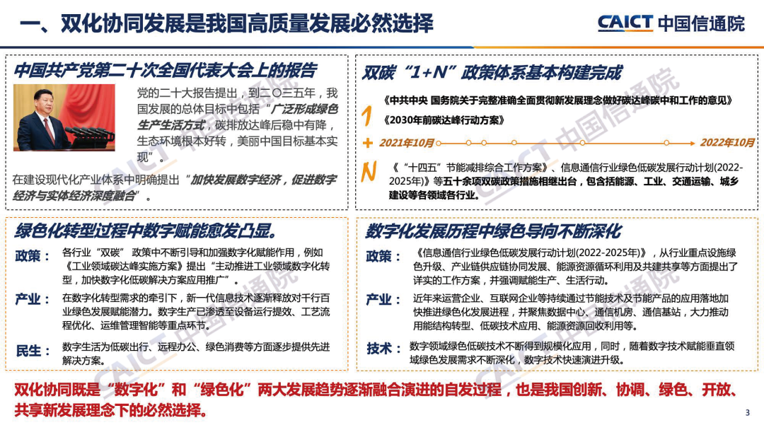
党的二十大报告提出“推动形成绿色低碳的生产方式和生活方式”“加快发展数字经济,促进数字经济和实体经济深度融合”。
信通院在白皮书中首次提出数字化绿色化协同(以下简称“双化协同”)发展内涵,并聚焦数字化赋能绿色化、绿色化牵引数字化进行深入研究。

01主要内容
在数字化赋能方面,白皮书面向生产中能源结构转型、终端用能节能降碳、资源回收循环利用、能耗与碳排放管理,总结低碳转型着力点;面向生活,聚焦绿色出行、绿色消费、绿色办公和绿色服务,深入分析数字技术赋能绿色发展关键点。
在绿色化牵引方面,白皮书解析了绿色发展对采集、传输及应用等环节的数字技术提出的新诉求及牵引升级方向。绿色驱动的高强度、高环境适应性、高处理能力的数字采集,更高效、可靠、安全的传输网络,产业深度融合等需求,不断推动数字技术的升级迭代,持续发挥对千行百业的赋能作用,最终实现经济社会全面绿色转型。
02核心观点
双化协同发展是我国高质量发展的必然选择。在我国绿色化转型过程中,数字赋能形态愈发凸显,数字技术的不断创新,对绿色化发展的支撑作用日益突出。同时,随着我国“双碳”目标深度践行,数字产业发展中绿色化要求和导向不断深化。
数字赋能与绿色牵引是双化协同的科学内涵。双化协同既是“数字化”和“绿色化”两大发展融合演进的自发过程,也是我国创新、协调、绿色、开放、共享新发展理念下的必然选择。
03报告解读













来源:中国信息通信研究院




AI中台
智能硬件
RPA云平台
数智员工

新一代企业数字核心系统(YG-DAP)
粤公网安备 44049102496133号
