国家电网综合能源服务业务发展2019-2020行动计划发布,2020年综合能源服务业务营收要达到190亿
- 时间:2019-05-08
- 来源:远光软件

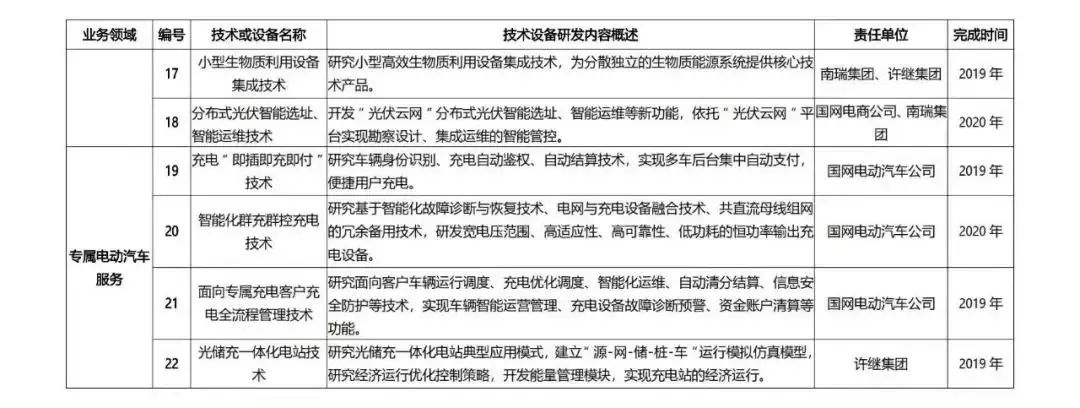
国家电网公司自2017年正式进入综合能源服务领域以来,目前已经成立了26家省级综合能源服务公司。近日,国家电网正式印发了《国家电网有限公司关于推进综合能源服务业务发展2019—2020年行动计划》,重点布局综合能效服务、多能供应服务、分布式能源、专属电动汽车服务等四大业务;2019年、2020年分别实现营收95亿元、190亿元。































国家电网公司自2017年正式进入综合能源服务领域以来,目前已经成立了26家省级综合能源服务公司。近日,国家电网正式印发了《国家电网有限公司关于推进综合能源服务业务发展2019—2020年行动计划》,重点布局综合能效服务、多能供应服务、分布式能源、专属电动汽车服务等四大业务;2019年、2020年分别实现营收95亿元、190亿元。






























