业界首份 |《 “新基建”发展白皮书》发布
- 时间:2020-04-03
- 来源:远光软件
本文来源| 赛迪智库
导读
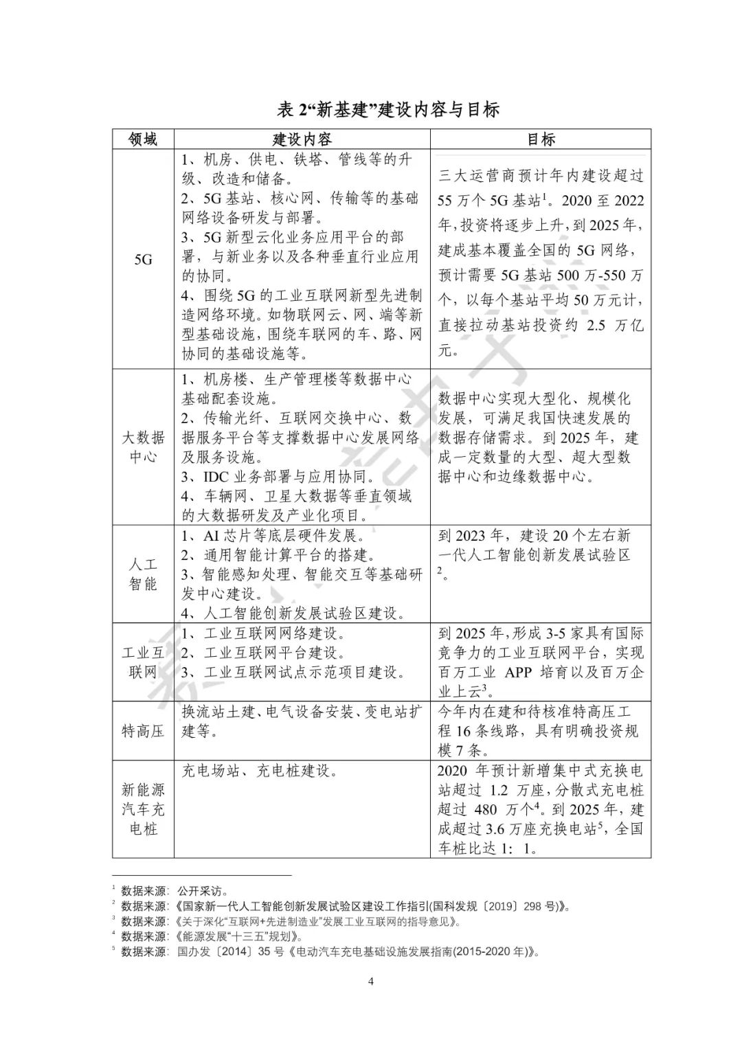
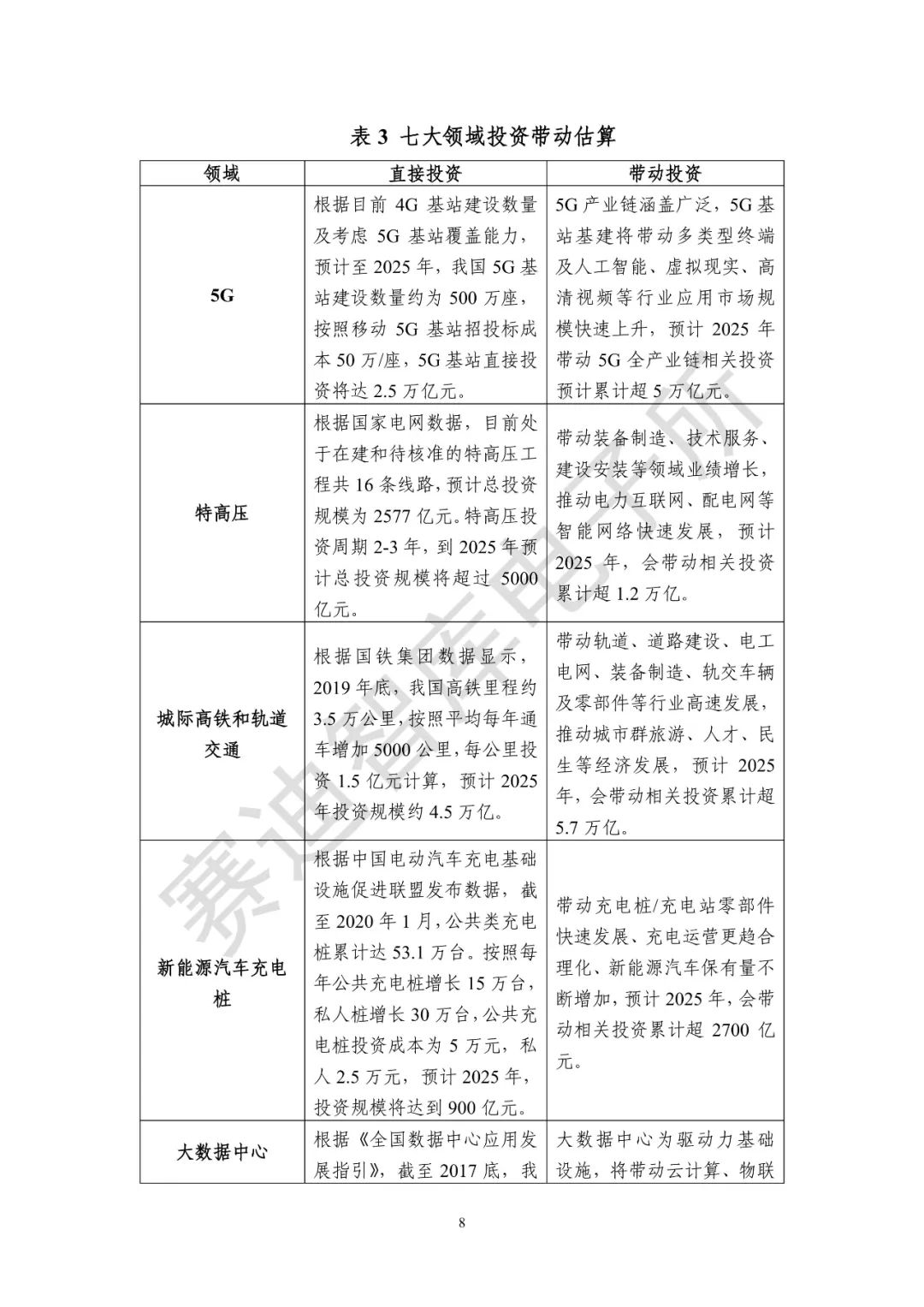
“新基建”是服务于国家长远发展和“两个强国”建设战略需求,以技术、产业驱动,具备集约高效、经济适用、智能绿色、安全可靠特征的一系列现代化基础设施体系的总称。近年来,党中央、国务院高度重视新型基础设施建设,不断加快并完善5G基建、特高压、城际高速铁路和城市轨道交通、新能源汽车充电桩、大数据中心、人工智能、工业互联网等领域的建设布局。以“新基建”为牵引,夯实经济社会高质量发展的“底座”“基石”,对于引燃“十四五”产业动力新引擎、助力数字经济发展、构建智慧和谐社会具有重要意义。

近日,赛迪研究院电子信息研究所发布了业内首个新基建白皮书《“新基建”发展白皮书》。
报告指出,“新基建”与“传统基建”存在以下区别:(一)更突出支撑产业升级和鼓励应用先试(二)更突出政府对全环节的软治理(三)更突出区域生产要素整合和协调发展
“新基建”实施的意义:(一)支撑“两个强国”建设(二)助力数字经济发展(三)加速构建智慧社会
“新基建”引入的投资新风口:(一)加快芯片产业化(二)补足工业软件短板(三)推进系统装备规模化生产(四)促进行业应用落地
报告如下






















AI中台
智能硬件
RPA云平台
数智员工

新一代企业数字核心系统(YG-DAP)
粤公网安备 44049102496133号
