重磅发布:“新基建”政策白皮书
- 时间:2020-05-09
- 来源:远光软件
“
良好的政策环境有助于提高新型基础设施的长期供给质量和效率,促进新兴行业持续健康发展,因此,开展“新基建”政策研究意义重大。
”
文 | 赛迪研究院政策法规研究所、产业政策研究所
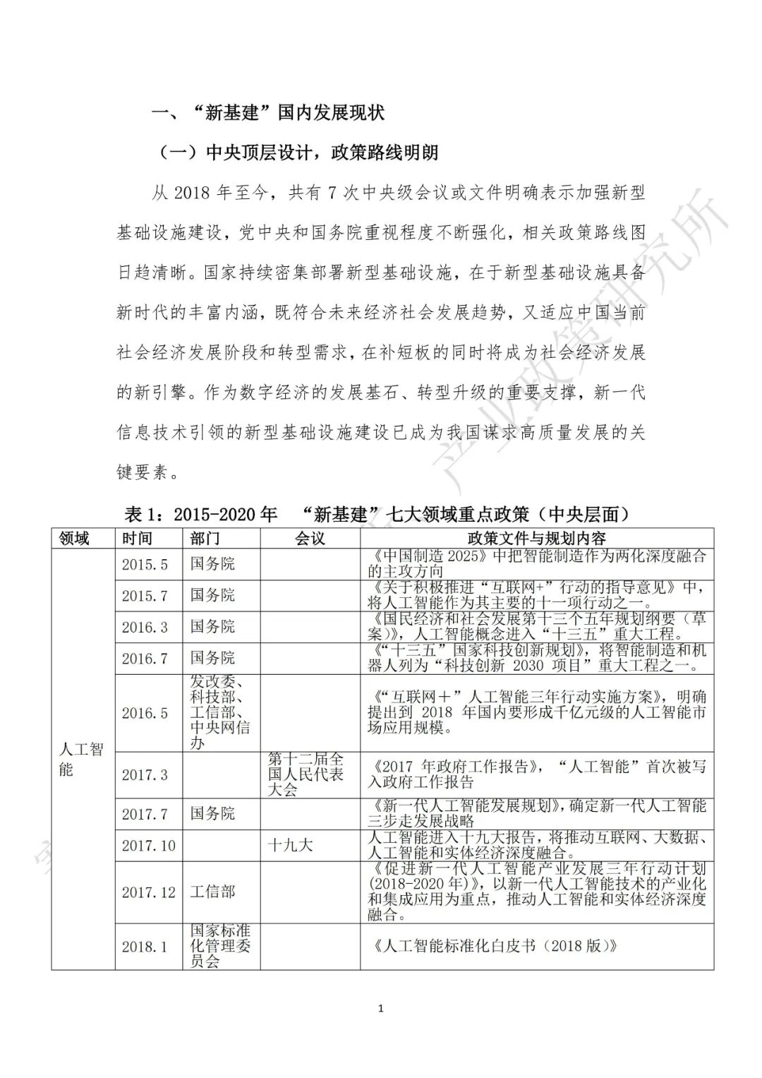
新型基础设施是以新发展理念为引领,以技术创新为驱动,以信息网络为基础,面向高质量发展需要,提供数字转型、智能升级、融合创新等服务的基础设施体系。“新基建”具有新时代的丰富内涵,既符合未来经济社会发展趋势,又适应中国当前社会经济发展阶段和转型需求,在补短板的同时将成为社会经济发展的新引擎。良好的政策环境有助于提高新型基础设施的长期供给质量和效率,促进新兴行业持续健康发展,因此,开展“新基建”政策研究意义重大。
赛迪研究院政策法规研究所、产业政策研究所编写了《“新基建”政策白皮书》,从国内发展现状、国内政策分析(策略与目标)、国际比较三个方面进行研究,选取了国内重点省、市的“新基建”投资规模及重点发展方向进行了测算和分析,并在上述基础上提出政策建议,以供决策参考。





















































AI中台
智能硬件
RPA云平台
数智员工

新一代企业数字核心系统(YG-DAP)
粤公网安备 44049102496133号
